德盛国际
DRSION

企业服务导航
  • 全球公司注册
    中国公司注册
    深圳公司注册
    海南公司注册
    东莞公司注册
    广州公司注册
    中山公司注册
    珠海公司注册
    重庆公司注册
    成都公司注册
    上海公司注册
    北京公司注册
    海外公司注册
    香港公司注册
    英国公司注册
    美国公司注册
    新加坡公司注册
    法国公司注册
    德国公司注册
    瑞士公司注册
    意大利公司注册
    日本公司注册
    韩国公司注册
    澳大利亚公司注册
    新西兰公司注册
    巴西公司注册
    马来西亚公司注册
    越南公司注册
    泰国公司注册
    群岛公司注册
    BVI公司注册
    开曼公司注册
    马绍尔公司注册
    塞舌尔公司注册
    毛里求斯公司注册
    萨摩亚公司注册
  • 银行开户服务
    海外银行开户
    汇丰银行开户
    恒生银行开户
    中国银行开户
    建设银行开户
    东亚银行开户
    星展银行开户
    华侨银行开户
    南洋银行开户
    渣打银行开户
    新加坡开户
    深圳银行开户
    中国银行开户
    建设银行开户
    工商银行开户
    农业银行开户
    平安银行开户
    交通银行开户
    招商银行开户
    民生银行开户
    光大银行开户
    浦发银行开户
  • 财税咨询服务
    财税服务
    香港公司审计报税
    新加坡公司做账报税
    代理记账
    审计报告
    财税咨询
    税务筹划
    电商合规
  • 公司秘书服务
    海外秘书服务
    香港公司年审
    香港公司注销
    香港公司变更
    香港条形码申请
    香港代客上庭
    香港律师公证
    SCR备案
    香港公司调档
    香港地址租赁
    海外公司年审
    海外公司变更
  • 知识产权服务
    知识产权服务
    中国商标注册
    专利申请
    香港商标注册
    美国商标注册
    欧盟商标注册
    马德里商标注册
    英国商标注册
    德国商标注册
    日本商标注册
    法国商标注册
    新加坡商标注册
  • 全球资讯热点
    全球资讯热点
    国内新闻热点
    香港资讯热点
    海外资讯热点
深圳公司注册

深圳公司注册

提供一站式公司注册服务

公司年审年报

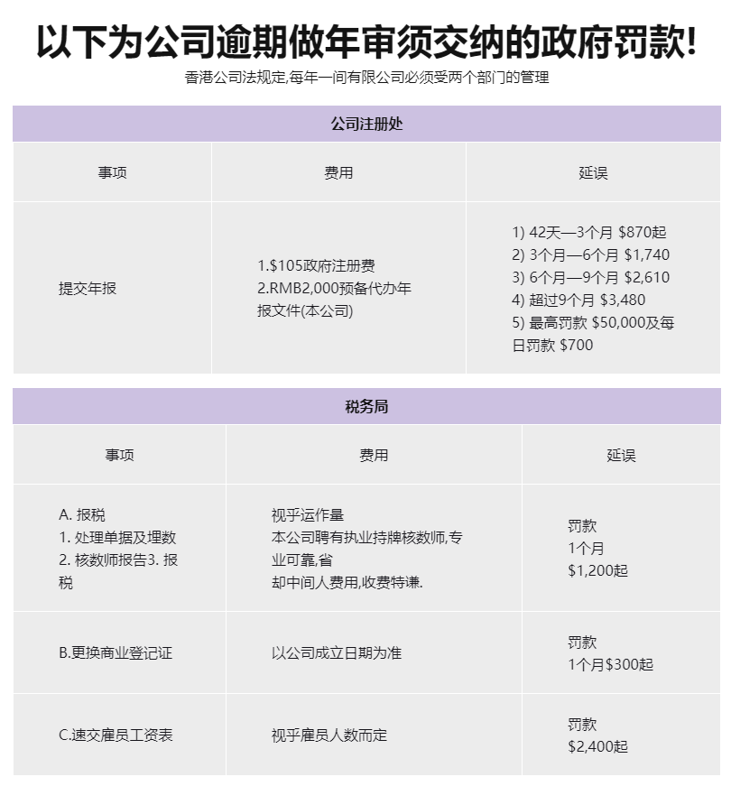
香港公司年审时间:一年一审(成立日期前一个月办理)
香港公司不年审会有什么后果

1、账户冻结;银行将会冻结,无法收支款,无法取出越,甚至以后再也无法开户
2、信用受损;可能会导致股东董事被记录不良信用,影响出入境和航班转机等
3、政府罚款;政府罚款或起诉,还有法院下发传票,逾期最高HKD50000,每日罚款HKD700,